Layanan
Sistem Sertifikasi ISPO
Penjelasan Sistem Sertifikasi ISPO
Sistem Sertifikasi Indonesian Sustainable Palm Oil (ISPO) adalah suatu kebijakan Kementerian Pertanian yang bertujuan meningkatkan daya saing minyak sawit Indonesia di pasar dunia, mengurangi gas rumah kaca, serta memberi perhatian terhadap masalah lingkungan dan juga sosial-ketenagakerjaan.
Penyelenggaraan Sertifikasi Perkebunan Sawit Berkelanjutan Indonesia diatur dalam Peraturan Menteri Pertanian No. 33 Tahun 2025 yang berisi kriteria dalam pemenuhan legalitas, pengelolaan lingkungan, pengelolaan perkebunan, K3, ketenagakerjaan dan tanggung jawab sosial.
Ruang Lingkup Sistem Sertifikasi ISPO
PT SUCOFINDO (PERSERO) merupakan salah satu Lembaga Sertifikasi ISPO yang telah terakreditasi dari Komite Akreditasi Nasional nomor LSISPO-008-IDN dengan ruang lingkup:
- Usaha Pengolahan Hasil Perkebunan Kelapa Sawit
- Usaha Budi Daya Tanaman Perkebunan Kelapa Sawit
- Integrasi Usaha Budi Daya Tanaman Perkebunan Kelapa Sawit dan Usaha Pengolahan Hasil Perkebunan Kelapa Sawit
- Pekebun
Persyaratan Sertifikasi
Perusahaan Perkebunan :
- Perizinan berusaha perkebunan
- Bukti hak atas tanah
- Persetujuan lingkungan
- Memiliki paling sedikit 2 (dua) auditor internal yang memahami prinsip dan kriteria ISPO
Pekebun
- Tanda Daftar Usaha Perkebunan dan/atau
- Bukti kepemilikan hak atas tanah atau Surat Pernyataan Penguasaan Fisik Bidang Tanah atau Dasar Penguasaan Atas Tanah
- Memiliki paling sedikit 1 (satu) personil yang dapat menerapkan Sistem Kendali Internal dan bertanggungjawab dalam penerapan prinsip dan kriteria ISPO, jika sertifikasi diajukan dalam bentuk kelompok
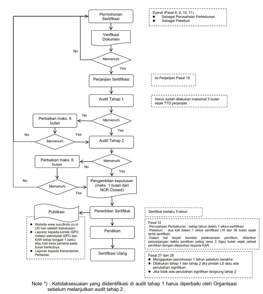
Tahapan Proses Sertifikasi

Biaya Sertifikasi
Dalam konteks pelaksanaan audit, biaya yang timbul pada proses sertifikasi umumnya mencakup sebagai berikut ini:
- Biaya Audit Sertifikasi (Certification Audit)
Audit awal adalah tahap pertama pemeriksaan lintas dokumen dan lapangan untuk memastikan pemenuhan prinsip dan kriteria ISPO sebelum sertifikat dapat diterbitkan. Audit ini mencakup:
- Kegiatan verifikasi dokumen administratif, legalitas, dan persyaratan teknis.
- Audit lapangan untuk verifikasi implementasi di kebun dan/atau unit pengolahan.
- Laporan dan evaluasi hasil audit awal.
- Biaya Audit Penilikan/Surveillance (Surveillance Audit)
Setelah sertifikat ISPO dikeluarkan, lembaga sertifikasi melakukan audit penilikan secara periodik untuk memastikan standar keberlanjutan tetap dipenuhi selama masa berlaku sertifikat (5 tahun). Biaya ini mencakup:
- Pemeriksaan lanjutan terhadap pemenuhan prinsip dan kriteria.
- Kunjungan lapangan.
- Laporan dan evaluasi hasil audit penilikan
- Biaya Audit Khusus/Perubahan Ruang Lingkup (Special Audits)
Dalam beberapa kondisi, audit tambahan diperlukan seperti:
- Audit perubahan ruang lingkup (misalnya menambah/mengurangi lokasi kebun atau unit usaha yang diaudit).
- Audit atas permintaan khusus (misalnya audit tindak lanjut, perubahan nama/lokasi, gap analysis, atau penanganan keluhan & banding).
PT SUCOFINDO (PERSERO) telah mempertimbangkan beberapa faktor dalam penentuan biaya sertifikasi merujuk kepada peraturan yang berlaku di Permentan No. 33 Tahun 2025 Pasal 22 dimana dalam menetapkan harga, didasarkan pada perhitungan Hari Orang Kerja (HOK) yang telah mempertimbangkan faktor risiko terhadap pemenuhan prinsip dan kriteria ISPO dengan rincian sebagai berikut :
- Audit tahap 1 (satu) dan tahap 2 (dua) pada usaha budi daya tanaman Perkebunan Kelapa Sawit paling lama 13 (tiga belas) hari orang kerja;
- Audit tahap 1 (satu) dan tahap 2 (dua) pada usaha pengolahan Hasil Perkebunan Kelapa Sawit paling lama 9 (sembilan) hari orang kerja; dan
- Audit tahap 1 (satu) dan tahap 2 (dua) pada integrasi usaha budi daya tanaman Perkebunan Kelapa Sawit dan usaha pengolahan Hasil Perkebunan Kelapa Sawit atas 1 (satu) kebun dan 1 (satu) pengolahan paling lama 18 (delapan belas) hari orang kerja.
Informasi Tambahan
Direktori Klien ISPO
Direktori klien berisi daftar klien yang telah mendapatkan Sertifikasi ISPO oleh SUCOFINDO selaku Lembaga Sertifikasi ISPO Terakreditasi KAN.



